Petunjuk Teknis Kerja Praktik

Latar Belakang

Mata kuliah Kerja Praktik (PL4105) merupakan mata kuliah wajib untuk mahasiswa S1 Program Studi Perencanaan Wilayah dan Kota (PWK) ITERA dengan beban 2. Tujuan dari mata kuliah ini adalah untuk memberikan pengalaman secara formal kepada mahasiswa terhadap dunia kerja yang berhubungan dengan keilmuan perencanaan wilayah kota sebelum benar-benar terjun pada saat mahasiswa telah menyelesaikan pendidikannya.

Selain itu, KP akan memberikan kesempatan kepada mahasiswa untuk menerapkan ilmu PWK yang diperoleh selama proses perkuliahan serta menambah dan memperdalam wawasan mahasiswa mengenai suatu bidang keilmuan PWK. Selama KP mahasiswa juga dapat mempelajari soft skills yang dibutuhkan di dunia kerja seperti tingkah laku (attitude), kemampuan berkomunikasi (communication skill), dan kerjasama tim (team work).

Persyaratan

Berdasarkan kurikulum PWK ITERA Tahun 2019, mahasiswa dapat mengambil mata kuliah KP pada semester tujuh. Adapun syarat untuk dapat mendaftar KP adalah mahasiswa telah mengambil mata kuliah Studio Proses Perencanaan, Studio Perancangan Kota dan Studio Perencanaan Kota.

Lingkup Waktu

Pelaksanaan kegiatan KP sendiri dilakukan pada periode libur akademik peralihan dari semester genap menuju semester ganjil dengan durasi minimal 45 hari kerja durasi yang dimulai paling cepat satu pekan setelah hari terakhir masa pelaksanaan ujian akhir semester (UAS) semester genap yaitu tanggal 20 Mei 2024, dan berakhir paling lambat satu pekan sebelum masa perkuliahan semester ganjil dimulai yaitu tanggal 26 Juli 2024.

Lingkup Substansi Pekerjaan

Substansi pekerjaan akan menjadi judul laporan kerja praktik yang dinilai oleh dosen penilai kerja praktik. Oleh karena itu, mahasiswa hendaknya telah menyiapkan judul pekerjaan kerja praktik sebelum surat tugas kerja praktik diterbitkan.

Substansi pekerjaan yang dilakukan mahasiswa selama kerja praktik dapat berupa:

  1. penyusunan dokumen rencana yang dapat berupa rencana tata ruang, rencana pembangunan, atau rencana sektoral/program,
  2. kajian yang berkaitan dengan kegiatan/program yang sedang menjadi agenda instansi kerja praktik, atau
  3. kegiatan harian yang menjadi tugas pokok & fungsi instansi/lembaga kerja praktik tersebut.

Judul pekerjaan kerja praktik dapat mengambil sebagian tahap dari substansi pekerjaan di atas, misalnya survei, analisis, atau proses perumusan kebijakan/kajian. Perlu diingat bahwa poin 2 tidak terbatas pada instansi pemerintahan saja, tetapi juga mencakup instansi non-pemerintahan seperti swasta atau organisasi nonprofit.

Tip: lakukan pendekatan secara informal terlebih dahulu kepada calon instansi kerja praktik untuk memastikan terdapat pekerjaan yang mahasiswa dapat menjadi bagian di dalamnya sebelum mengajukan surat pengajuan kerja praktik.

Ketentuan Pendaftaran

Prosedur Pendaftaran

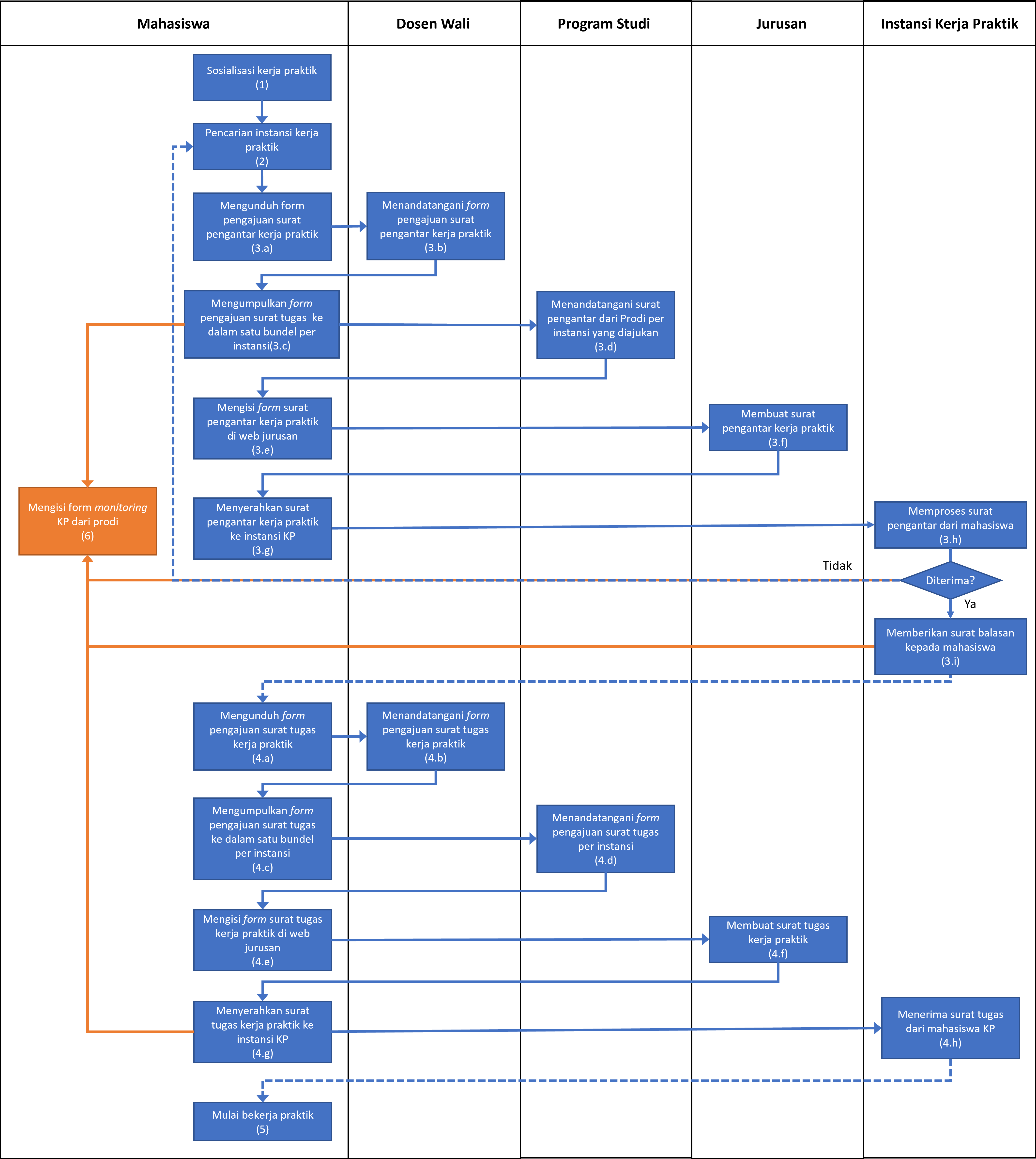
Prosedur dalam pendaftaran kerja praktik ditampilkan secara visual pada bagian bawah. Di tiap tahap terdapat nomor yang penjelasannya sebagai berikut.

  1. Mahasiswa wajib mengikuti Sosialisasi Kerja Praktik (KP)
  2. Mahasiswa mencari calon instansi KP sesuai dengan minat mahasiswa yang relevan dengan keilmuan PWK dan sesuai yang dijelaskan pada subjudul Substansi Pekerjaan. Tip: lakukan pendekatan secara informal terlebih dahulu kepada calon instansi KP untuk memastikan terdapat pekerjaan yang mahasiswa dapat menjadi bagian di dalamnya sebelum mengajukan surat pengajuan KP.
  3. Mahasiswa mengurus Surat Pengantar KP:
  4. Unduh form surat pengantar di bagian ‘Formulir layanan pengantar kerja praktik pada laman website fakultas https://ftik.itera.ac.id/layanan-mahasiswa/ 
  5. Ajukan tanda tangan form tersebut kepada dosen wali akademik.
  6. Ajukan tanda tangan surat keterangan untuk surat pengantar KP kepada Koordinator Program Studi PWK melalui tata usaha. Kumpulkan secara kolektif per instansi yang diajukan dalam satu map.
  7. Surat keterangan ditandatangani Koordinator Program Studi.
  8. Isi formulir ‘ Pengajuan Surat Pengantar Kerja Praktik’ yang juga ada di laman website fakultas juga secara kolektif dan serempak. Gunakan fitur ‘ingin menambah anggota’ dalam Gform tersebut. Catatan: Isian unggahan form dan surat pengantar yang ditandatangani Koordinator Prodi di form tersebut hanya sekali, sedangkan kalian mengisi form tersebut untuk teman-teman kalian juga. Satukan terlebih dahulu form kalian dan teman-teman dalam satu file PDF untuk menggunggahnya.
  9. Fakultas akan membuatkan surat pengantar kerja praktik dalam waktu yang disebutkan di laman website jurusan poin ke-4 (dapat dilihat di https://ftik.itera.ac.id/layanan-mahasiswa/ .
  10. Ambil surat pengantar Kerja Praktik ke jurusan setelah suratnya selesai.
  11. Antarkan surat pengantar tersebut ke instansi kerja praktik.
  12. Jika diterima, mahasiswa akan mendapatkan surat balasan dari kemudian mengurus Surat Tugas Kerja Praktik. Jika ditolak, ulangi tahap ke-2.
  13. Unduh form pengajuan surat tugas di bagian ‘Formulir layanan Surat Tugas Kerja Praktik’ pada laman https://ftik.itera.ac.id/layanan-mahasiswa/ .
  14. Ajukan tanda tangan form tersebut kepada dosen wali akademik.
  15. Ajukan tanda tangan surat keterangan untuk surat tugas KP kepada Koordinator Program Studi PWK melalui tata usaha. Kumpulkan secara kolektif per instansi yang menerima dalam satu map juga.
  16. Surat keterangan ditandatangani Koordinator Program Studi.
  17. Isi formulir ‘Surat Tugas Kerja Praktik’ yang juga ada di laman website jurusan juga secara kolektif. Gunakan fitur ‘ingin menambah anggota’ dalam form tersebut.
  18. Pada tahap ini, mahasiswa telah secara resmi dapat melaksanakan KP di instansi kerja praktik yang menerima tersebut.
  19. Setiap menyelesaikan langkah 3 dan 4 mahasiswa wajib mengisi form monitoring perkembangan tahap pendaftaran Kerja Praktik yang disediakan oleh tim pengampu mata kuliah Kerja Praktik PWK ITERA (diberikan dalam bentuk tombol yang bisa diklik pada laman situs web program studi). Form monitoring ini berfungsi untuk membuat surat keputusan dosen penilai KP masing-masing mahasiswa.

Form diisi pada saat mahasiswa telah (1) mengajukan surat pengantar kerja praktik ke jurusan dan (b) mendapatkan perkembangan terkait surat pengantar kerja praktik, yakni setelah diterima/ditolak, dan mendapatkan surat balasan dari Instansi KP.


diagram alir proses Kerja Praktik di PWK ITERA

Hal-hal yang Perlu Diperhatikan

Ketentuan Keluaran dan Penilaian Mata Kuliah Kerja Praktik 

Berikut adalah hal-hal yang harus diperlukan terkait dengan prosedur pendaftaran kerja praktik ini:

  1. Kumpulkan surat keterangan yang akan ditandatangani Koordinator Program Studi (surat pengantar dari program studi, bukan Surat Pengantar Kerja Praktik) secara kolektif dalam satu map. Ini berguna untuk mengefisienkan proses tanda tangan.
  2. Terkait dengan poin kesatu, penyatuan tersebut juga bertujuan meminimalkan kemungkinan terpisah-pisahnya pengajuan surat pengantar/surat tugas kepada jurusan. Jika ini tidak terjadi, pengajuan surat pengantar/surat tugas kepada instansi yang sama dapat terjadi berulang-ulang. Hal ini tidak disukai instansi karena menyebabkan mereka harus memproses hal yang sama berulang-ulang.
  3. Ketika mengunggah form layanan Surat Pengantar/Surat Tugas KP di laman jurusan (tahap 3.e dan 4.e) secara kolektif, file PDF mungkin akan berukuran >1 MB jika peserta kerja praktik dalam satu instansi berjumlah banyak. Oleh karena itu, cara menyiasatinya adalah dengan membagi pengisian ke beberapa orang, namun dilakukan secara serempak sehingga form yang masuk ke jurusan tetap sekali banyak dalam waktu yang sama.
  4. Form monitoring berguna untuk mengalokasikan mahasiswa KP kepada dosen penilai dan membuat surat keputusan dosen penilai kerja praktik berdasarkan hasil alokasi tersebut. Tidak mengisi form monitoring tersebut sampai tahap diterima instansi dapat berakibat pada bisa dinilainya kerja praktik mahasiswa.
  5. Jangan membuat surat pengantar untuk dua instansi sekaligus. Tentukan salah satu instansi pada satu tahap.


Dalam bagian ini dibahas ketentuan-ketentuan yang berkaitan dengan keluaran dan penilaian mata kuliah Kerja Praktik.

Keluaran Kerja Praktik

Keluaran kerja praktik adalah laporan kerja praktik dan laporan produk kerja praktik.

  1. Laporan kerja praktik adalah laporan yang menerangkan kegiatan kerja praktik secara rinci yang dilakukan oleh peserta. Format laporan kerja praktik dapat diunduh di sini.
    Ketentuan penjilidan laporan kerja praktik adalah menggunakan soft cover berwarna biru muda dengan tulisan berwarna hitam dan logo ITERA tetap berwarna.
  2. Laporan produk adalah laporan yang berisi substansi hasil mata pekerjaan yang dilakukan selama masa kerja praktik di instansi. Formatnya tidak dibakukan dan mengikuti bentuk yang dikerjakan selama pekerjaan.
    Jika pekerjaan bukan berupa laporan, Anda dapat membuat laporan produk ini dalam bentuk poster infografis ukuran A3.


Penilaian Kerja Praktik

Nilai Kerja Praktik terdiri atas dua sumber: pembimbing di instansi dan dosen penilai kerja praktik dengan komponen penilaian sebagai berikut.

  1. Pemahaman terhadap organisasi tempat kerja praktik
  2. Kemampuan menerima penugasan dan penyelesaiannya
  3. Kemampuan berkomunikasi dan mempresentasikan penyelesaian tugas
  4. Kemampuan menulis laporan
  5. Kemampuan beradaptasi dengan lingkungan pekerjaan

Konten dan sistematika pembahasan dalam laporan KP disesuaikan dengan templat yang sudah ditetapkan dan dilengkapi dengan form penilaian dari pembimbing di instansi kerja praktik yang juga dilampirkan dalam laporan KP. Form tersebut dapat diunduh di sini.

Kelengkapan laporan ini menjadi syarat untuk dapat dilakukan wawancara oleh dosen penilai. Oleh karena itu, tidak ada kegiatan pembimbingan selama penyusunan laporan KP. Wawancara bersama dosen penilai dapat langsung dilakukan apabila laporan kerja praktik dan laporan produk sudah selesai.